无障碍模式
繁體
登录
|
注册
本站搜索
本站搜索
全网搜索
首页
园区概况
政府信息公开
政务服务
互动交流
您当前的位置:
首页
>
政府信息公开
>
法定主动公开内容
>
基础信息公开
>
财政预决算
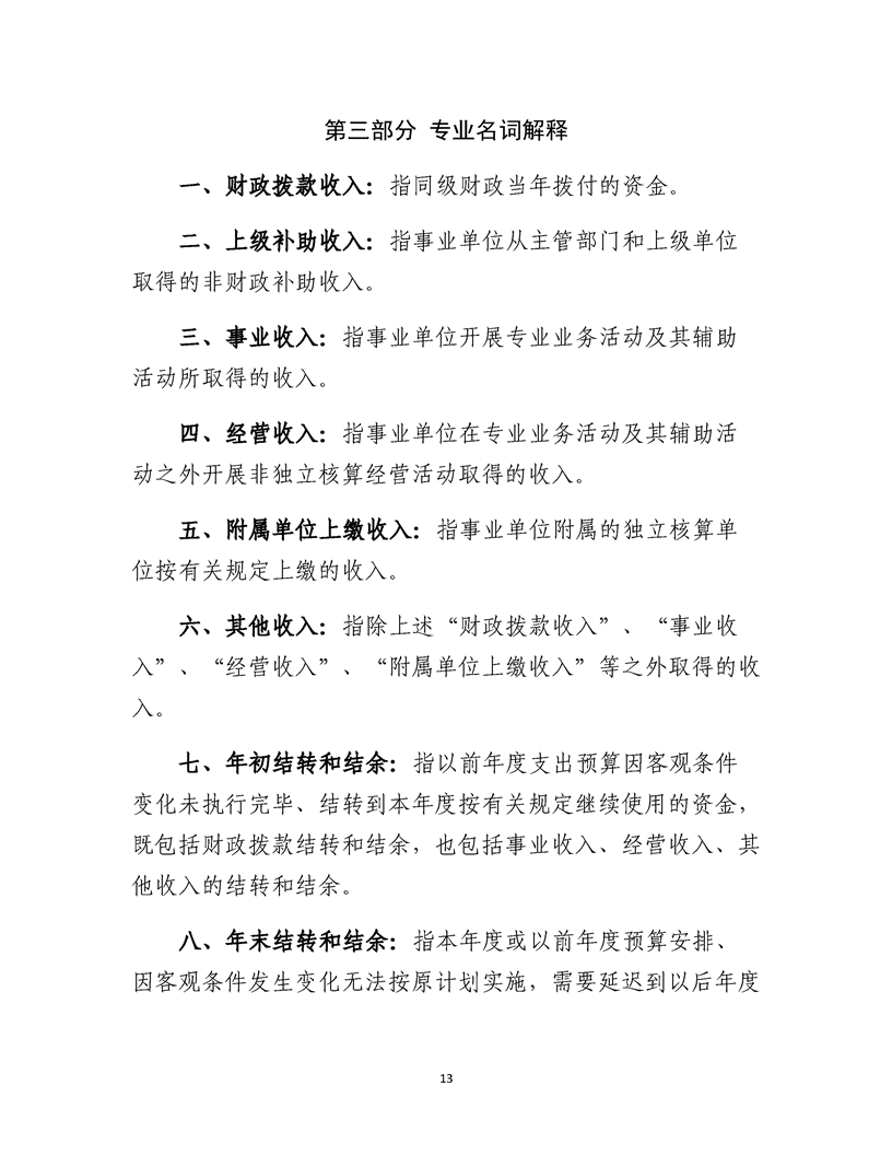
乌鲁木齐甘泉堡经济技术开发区(工业区)人力资源服务中心2024 年度部门决算公开说明
发布日期:2025-09-22 16:36
来源:区组社局
访问量:
附件1:
人力中心人才招聘项目-自评报告
附件2:
乌鲁木齐甘泉堡经济技术开发区(工业区)人力资源服务中心-公开数据表
附件3:
乌鲁木齐甘泉堡经济技术开发区(工业区)人力资源服务中心-整体自评表
附件4:
光伏硅基专业职称评审经费-自评表
附件5:
就业宣传项目-自评表
附件6:
就业专项经费(结转)-自评表
附件7:
人才招聘项目-自评表
附件8:
职业技能大赛-自评表
关联稿件: