您当前的位置: 首页 > 政府信息公开 > 法定主动公开内容 > 基础信息公开 > 财政预决算
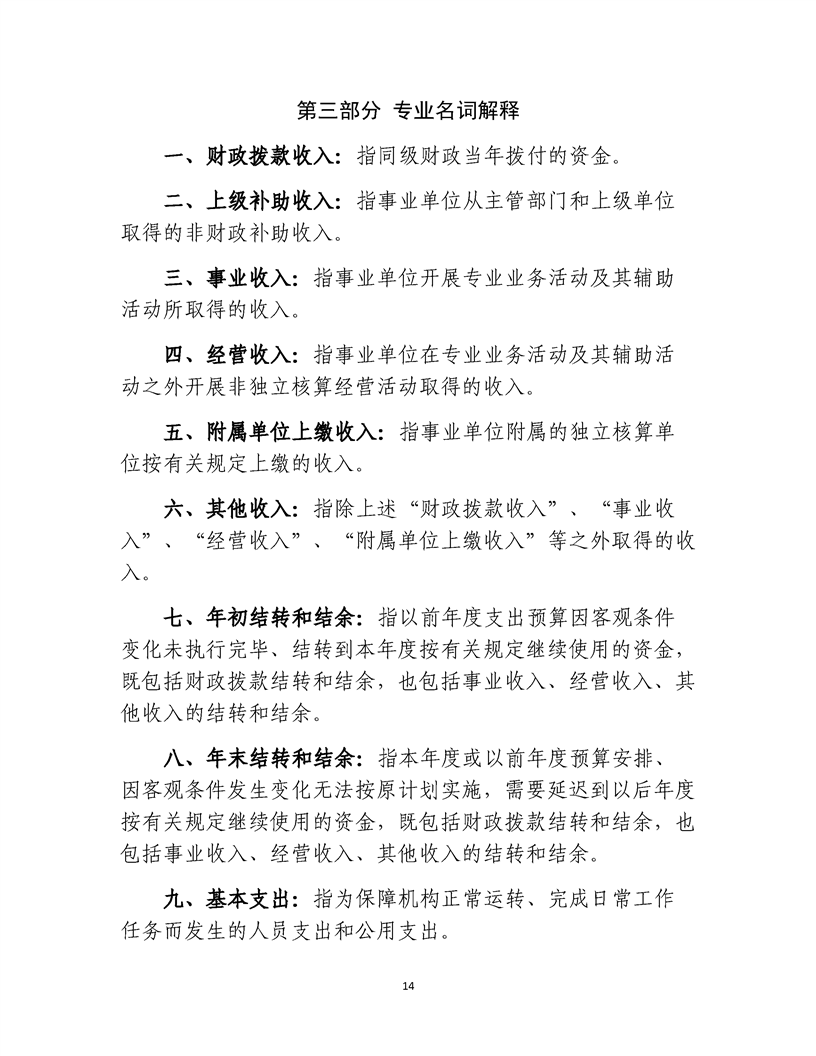
乌鲁木齐甘泉堡经济技术开发区(工业区)生态环境和产业发展服务中心(节能监察中心)2024 年度部门决算公开说明
关联稿件: