无障碍模式
繁體
登录 | 注册
本站搜索
  • 本站搜索
  • 全网搜索
  • 首页
  • 园区概况
  • 政府信息公开
  • 政务服务
  • 互动交流

您当前的位置: 首页 > 政府信息公开 > 法定主动公开内容 > 基础信息公开 > 财政预决算

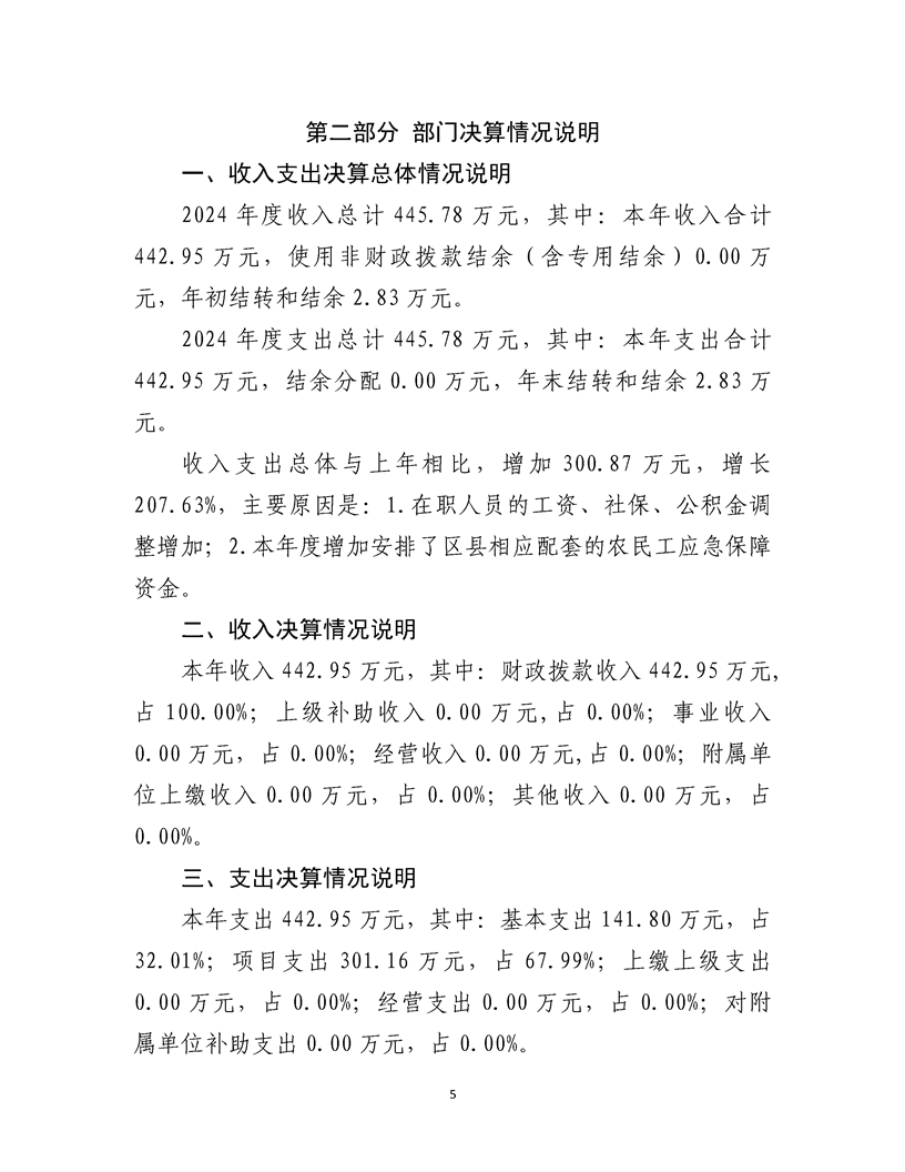
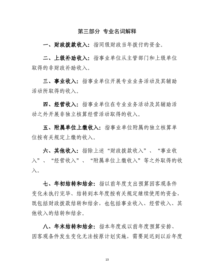
乌鲁木齐甘泉堡经济技术开发区(工业区)劳动监察大队(劳动人事争议仲裁院)2024 年度部门决算公开说明

发布日期:2025-09-22 16:28 来源:区组社局 访问量:















附件1:部门农民工保证金项目-自评报告
附件2:乌鲁木齐甘泉堡经济技术开发区(工业区)劳动监察大队(劳动人事争议仲裁院)-公开数据表
附件3:乌鲁木齐甘泉堡经济技术开发区(工业区)劳动监察大队(劳动人事争议仲裁院)-整体支出绩效自评表
附件4:购买劳动监察、劳动仲裁服装经费-自评表
附件5:购置劳动保障监察执法车辆-自评表
附件6:劳动监察办公房屋租赁费(年中追加)-自评表
附件7:农民工保证金-自评表
附件8:宣传培训经费-自评表

关联稿件:

  • 各地州链接
    伊犁哈萨克自治州 塔城地区 阿勒泰地区 克拉玛依市 博尔塔拉蒙古自治州 昌吉回族自治州 乌鲁木齐市 哈密市 巴音郭楞蒙古自治州 吐鲁番市 阿克苏地区 喀什地区 克孜勒苏柯尔克孜自治州 和田地区 铁门关市 五家渠市 图木舒克市 石河子市 北屯市
  • 各区县链接
    米东区 高新技术开发区(新市区) 经济技术开发区(头屯河区) 天山区 沙依巴克区 水磨沟区 达坂城区 乌鲁木齐县
  • 各部门链接
    发展和改革委员会(市粮食和物资储备局) 教育局 科学技术局 工业和信息化局 公安局 民政局 司法局 财政局 人力资源和社会保障局 自然资源局 生态环境局 住房和城乡建设局 城市管理局 水务局 农业农村局(乡村振兴局) 商务局 口岸管理办公室 文化和旅游局 卫生健康委员会 退役军人事务局 应急管理局 人民政府外事办公室 审计局 国有资产监督管理委员会 市场监督管理局 广播电视局 医疗保障局 统计局 交通运输局 数字化发展局 机关事务管理局 信访局 林业和草原局(园林管理局) 体育局 国动办

主办:乌鲁木齐甘泉堡经济技术开发区(工业区)党工委管委会办公室

承办:乌鲁木齐甘泉堡经济技术开发区(工业区)党工委管委会办公室

政府网站标识码:6501000074 许可证号:新ICP备19000619号

劳动监察投诉电话:0991-6970500 新网安备:65010902000915号

联系地址:瀚海东街2345号 电话:0991-7706910

公务用车、办公用房举报电话:0991-7706812

网站违规信息举报电话:0991-7706915

纪检监察工委举报电话:0991-7706705