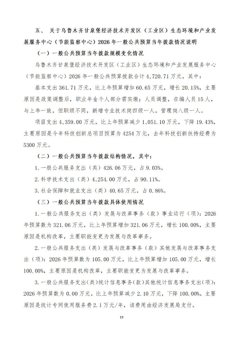
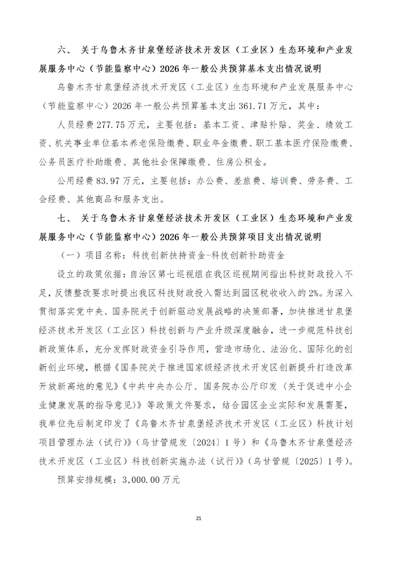
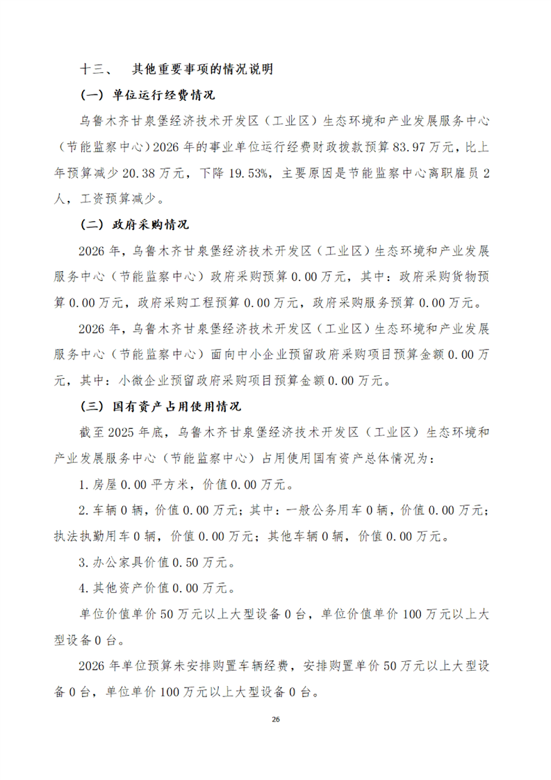
主办:乌鲁木齐甘泉堡经济技术开发区(工业区)党工委管委会办公室
承办:乌鲁木齐甘泉堡经济技术开发区(工业区)党工委管委会办公室
政府网站标识码:6501000074 许可证号:新ICP备19000619号
劳动监察投诉电话:0991-6970500
新网安备:65010902000915号
联系地址:瀚海东街2345号 电话:0991-7706910
公务用车、办公用房举报电话:0991-7706812
网站违规信息举报电话:0991-7706915
网站违规信息举报邮箱:15281700038@qq.com
纪检监察工委举报电话:0991-7706705

































