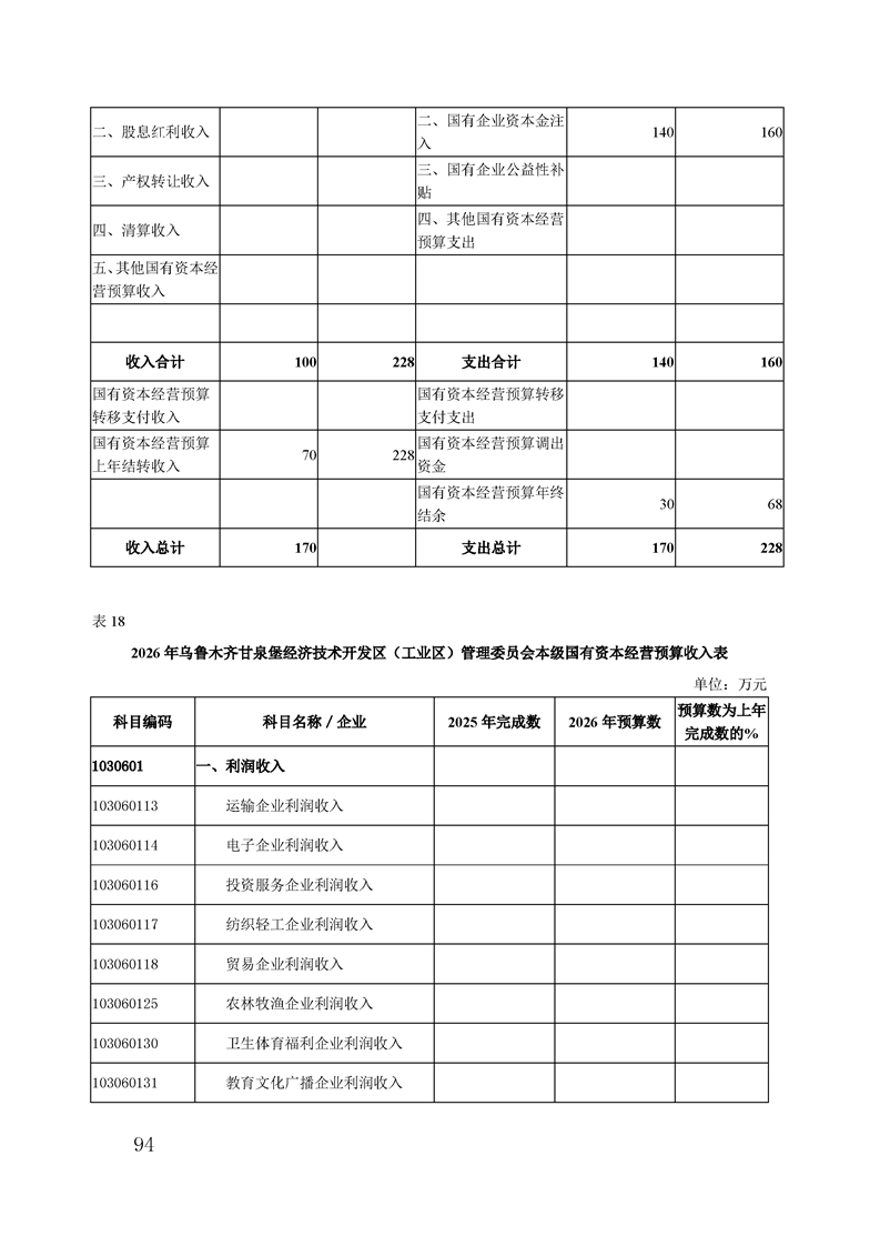
乌鲁木齐甘泉堡经济技术开发区(工业区)管理委员会2026年政府预算公开

发布日期:2026-02-10 17:32 来源:区财政局 访问量:































































































































关联稿件: