无障碍模式
繁體
登录
|
注册
本站搜索
本站搜索
全网搜索
首页
园区概况
政府信息公开
政务服务
互动交流
您当前的位置:
首页
>
政府信息公开
>
法定主动公开内容
>
基础信息公开
>
财政预决算
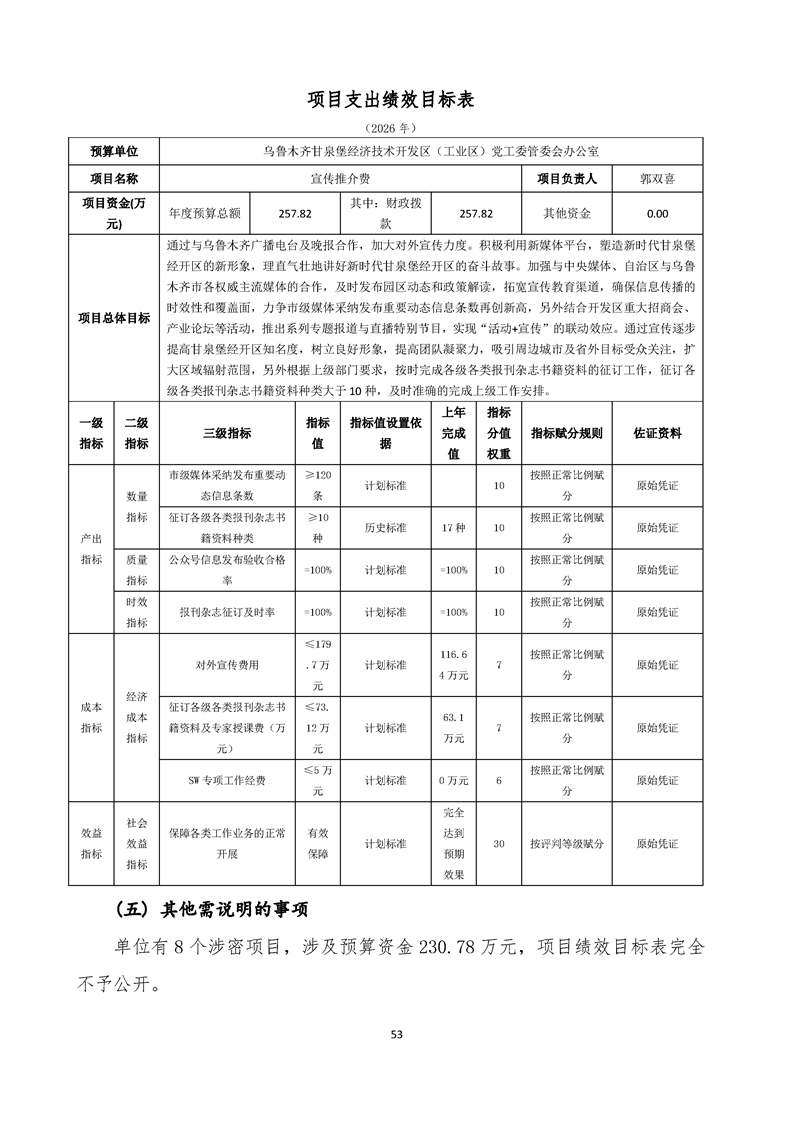
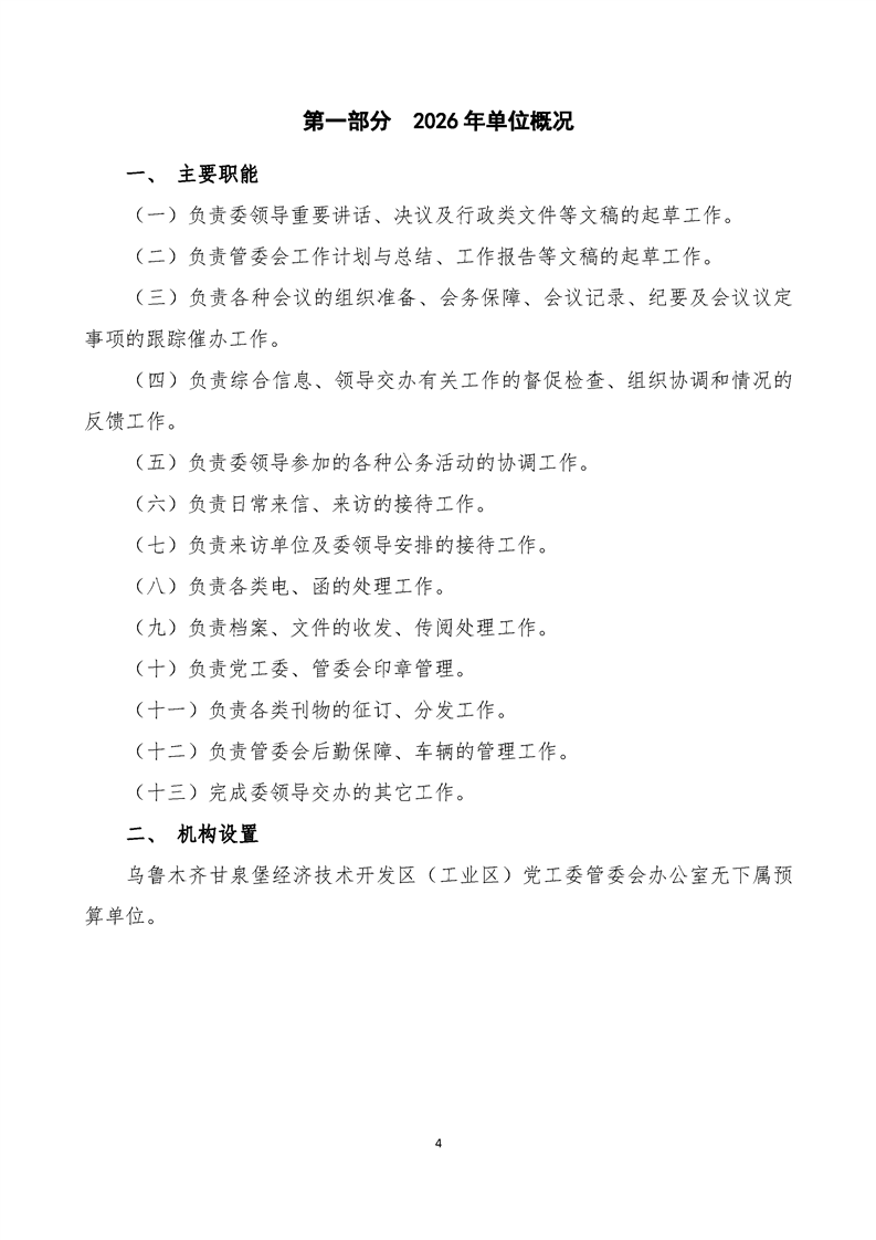
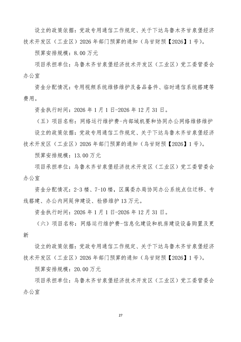
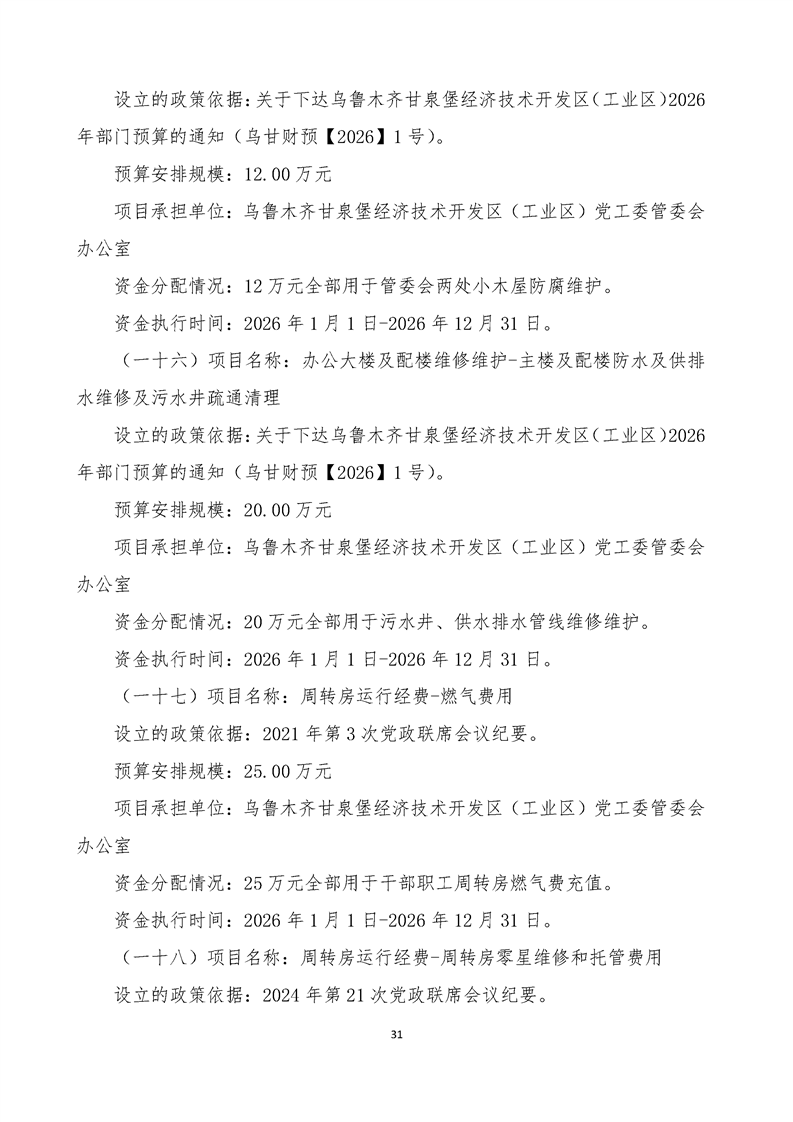
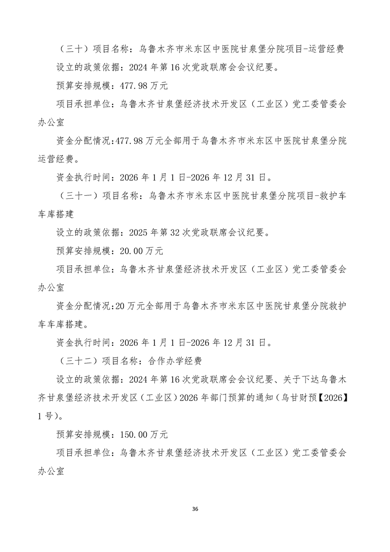
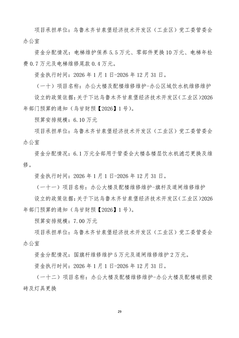
乌鲁木齐甘泉堡经济技术开发区(工业区)党工委管委会办公室2026年单位预算公开
发布日期:2026-02-27 10:51
来源:党政办
访问量:
关联稿件: