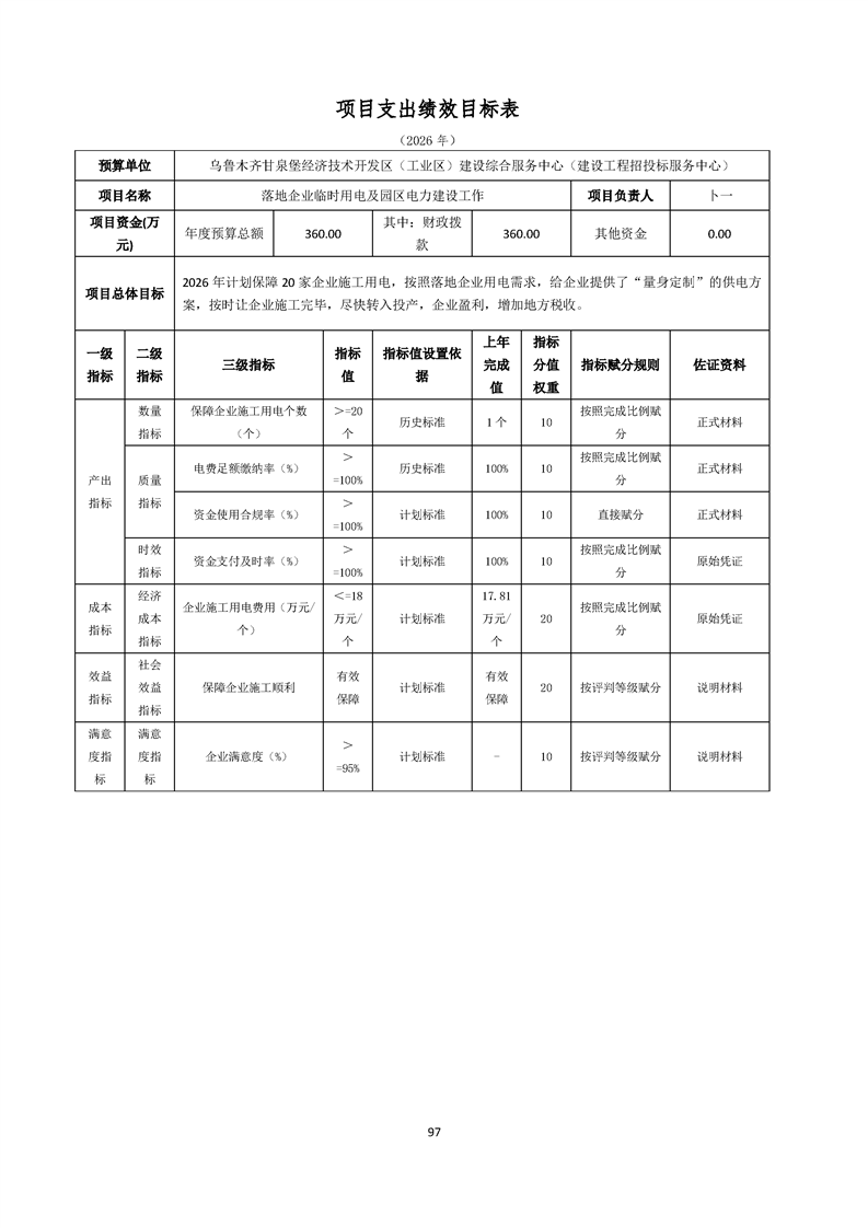
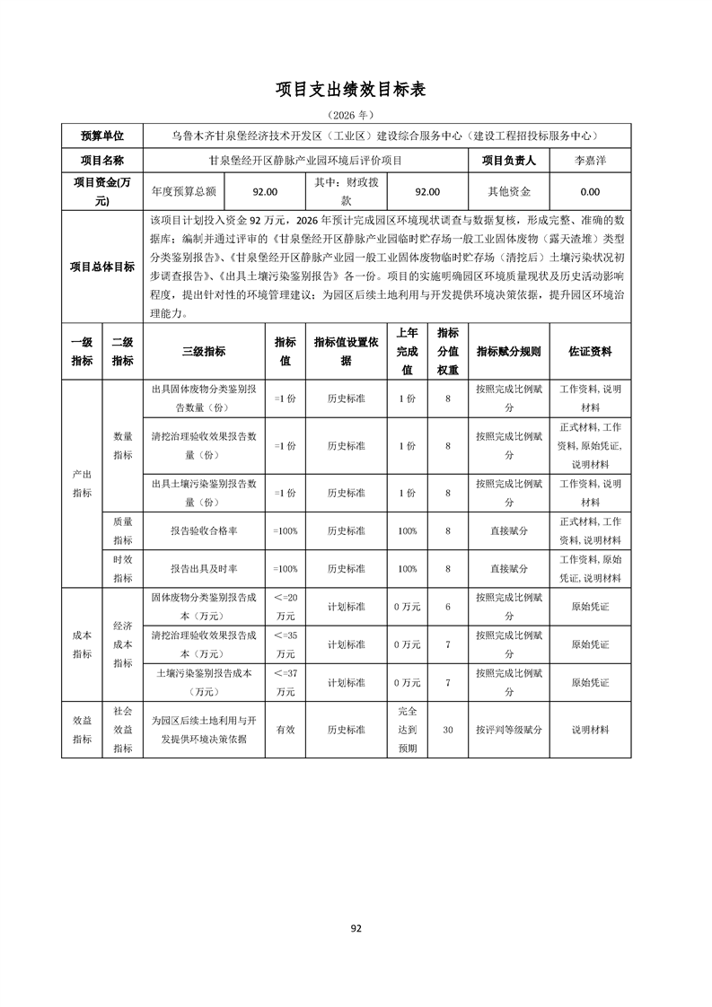
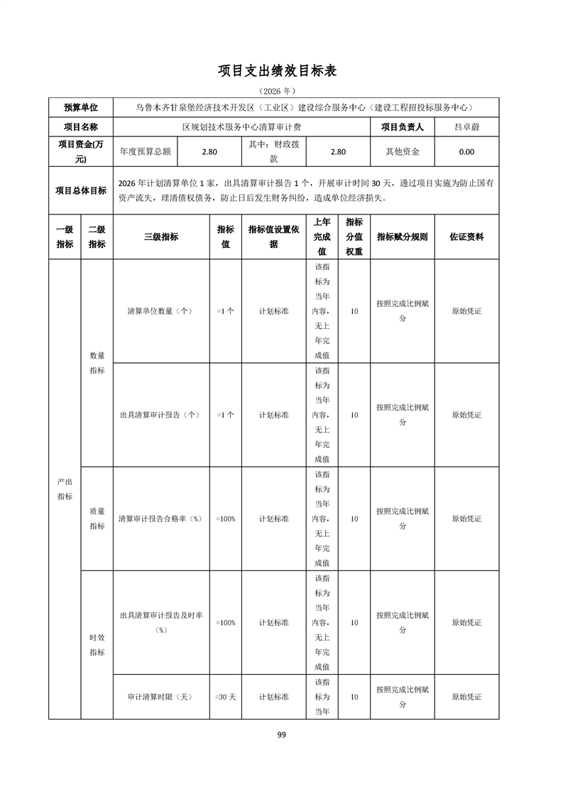
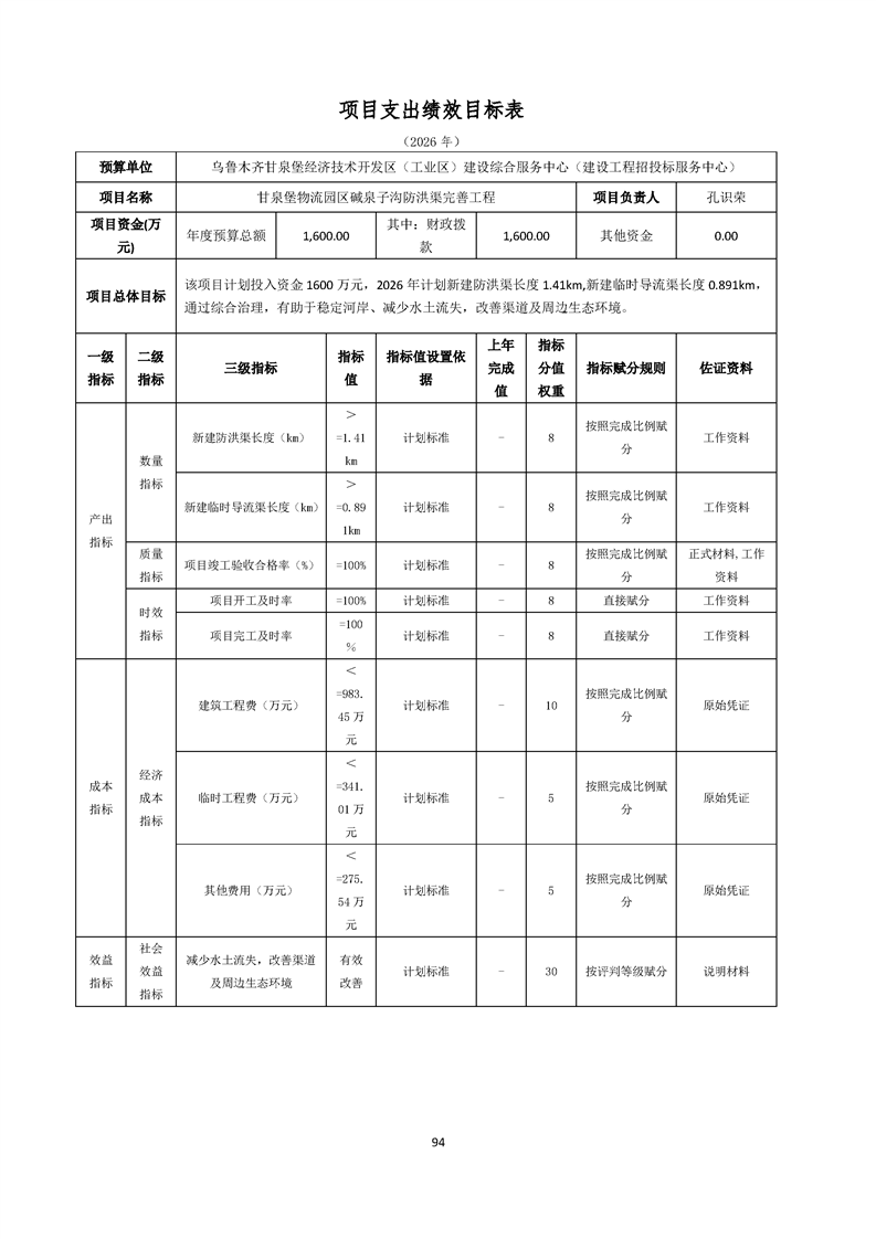
乌鲁木齐甘泉堡经济技术开发区(工业区)建设综合服务中心(乌鲁木齐甘泉堡经济技术开发区(工业区)建设工程招投标服务中心)2026年单位预算公开

发布日期:2026-02-27 12:36 来源:规建局 访问量:



















































































































关联稿件: